🤖Momuro Moteur
Le moteur blockchain Pixudi est Momuro. Momuro est le même moteur que n'importe quel moteur de jeu Unreal ou Unity. Le moteur est un ensemble de méthodes et de contrats intelligents qui assurent le fo

Deux façons d'utiliser notre moteur
Une caractéristique importante du moteur est qu’il est open source et que les utilisateurs ont la possibilité de choisir comment ils vont l’utiliser.
Première option : utilisez notre documentation pour créer et configurer vous-même le moteur, en déployant vous-même tous les contrats nécessaires.
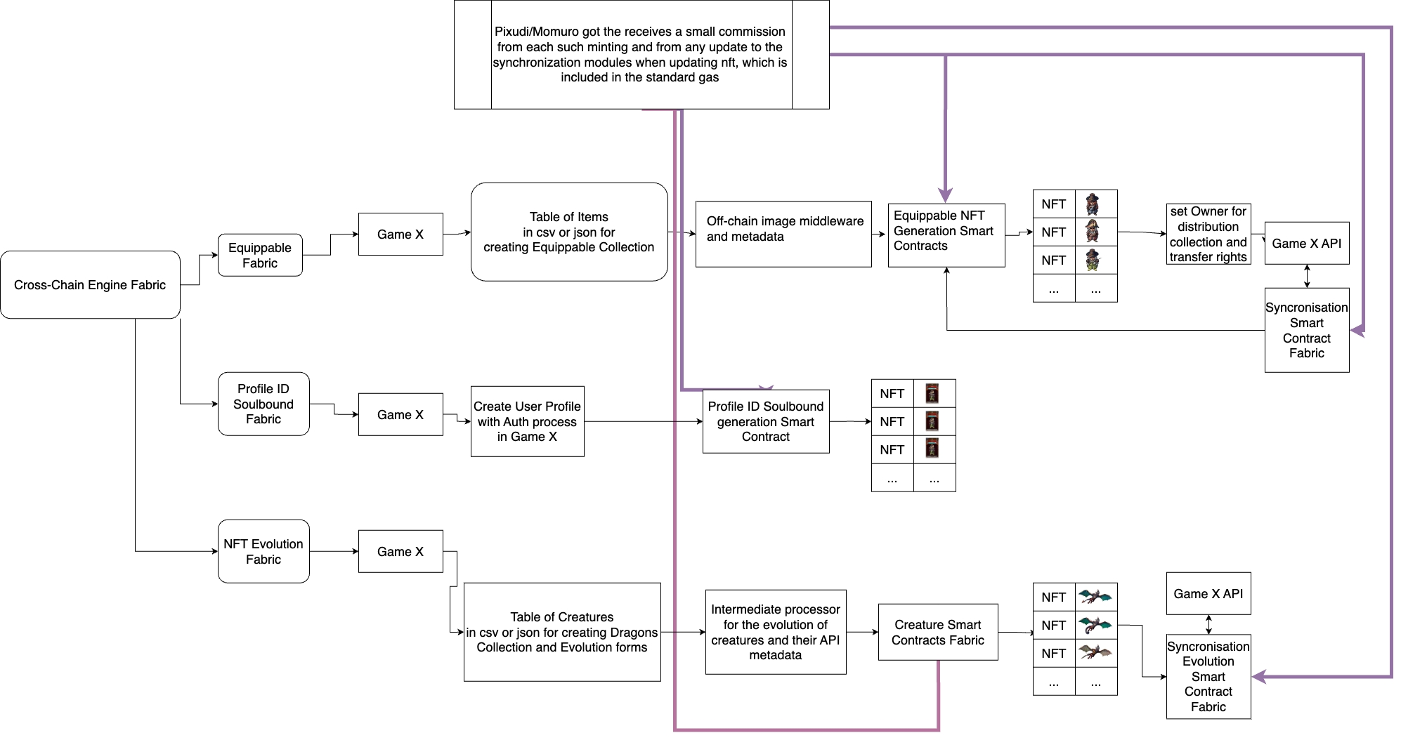
Deuxième option : grâce à notre usine et à notre API, les utilisateurs sans connaissances techniques complexes pourront intégrer nos contrats intelligents grâce à l'API. Momuro a reçu une petite commission sur chaque action telle que la frappe et sur toute mise à jour des modules de synchronisation lors de la mise à jour de NFT, qui est inclus dans le gaz standard.
NFT emboîtables utilisant notre extension basée sur ERC-6059
La somme de toutes les caractéristiques s'additionne et peut être reflétée sous forme de métadonnées. Ce NFT en particulier n'a qu'un seul actif : le catalogue équipable lui-même. La valeur du catalogue fait référence à l'ID de la méta-entité Catalogue, le champ id est utilisé pour l'indexation et pour pouvoir cibler un actif spécifique lorsque l'on souhaite le remplacer, l'accepter ou le supprimer, tandis que en attente nous indique si le propriétaire du NFT a accepté cet atout.

Soulbound 2.0 NFTs
Un personnage peut acheter un personnage et l'équiper de divers objets. Au cours du jeu, son expérience grandit et constitue un indicateur unique qu'il peut monétiser, mais ne peut pas transférer. Au fur et à mesure que le joueur interagit avec le monde, il peut collecter des objets (à partir de quêtes ou du monde ou en créant), des compétences (auprès de mentors ou en récompense de quête) et des points d'expérience (en combattant, en explorant, en fabriquant...).
Les articles sont des NFT transférables et équipables.
Les points d'expérience sont des marqueurs d'expériences non transférables.
Les compétences sont des NFT non transférables.

NFT Évolution
Initialement, l'utilisateur achetait des œufs de dragon NFT, mais l'essentiel est de grandir et de se tempérer dans les batailles. Pendant le jeu, les œufs éclosent et des bébés dragons apparaissent. De plus, l'utilisateur peut déjà utiliser des dragons dans les batailles lui-même et les développer dès le stade initial. Au cours des batailles, les dragons grandissent et acquièrent de l'expérience qui leur permet de passer à l'étape suivante. Les étapes précédentes des dragons et l'œuf NFT lui-même sont brûlés pour éviter la duplication et la réutilisation des objets.

Usine de moteurs à chaînes croisées

Usine équipable
L'usine fonctionne comme ceci :
Game X charge la table des éléments en
jsonoucsvou via notre propre constructeur en ligne.Notre gestionnaire hors chaîne chargera toutes les données nécessaires dans la chaîne.
Pour chaque article chargé, notre usine génère un autre contrat ou système de contrat NFT pour l'article principal et les sous-articles.
Les objets générés par le contrat les transfèrent au
propriétaireprincipal, à savoir le contrat du Game X
Extension de l'API de contrat intelligent Game X pour EF
Après un déploiement réussi des contrats, il est nécessaire d'établir l'interaction des contrats créés pour la possibilité de passer au niveau supérieur et d'autres changements, par exemple dans l'inventaire.
ID de profil Soulbound Factory
L'usine fonctionne comme ceci :
Game X, via le constructeur en ligne, définit les
typesdemétadonnéesnécessaires qui seront utilisés dans le profil.Le contrat proxy d'usine génère un contrat intelligent de profil.
Extension API Game X Smart-contract pour PSF
Une fois les contrats de profil déployés, le jeu peut avoir besoin de mettre à jour les informations sur l'expérience et d'autres réalisations de l'utilisateur. Il existe une API spéciale pour cela via des contrats intelligents.
Usine d'évolution NFT
L'usine fonctionne comme ceci :
Game X charge la table des éléments en
jsonoucsvou via notre propre constructeur en ligne.Notre gestionnaire hors chaîne chargera toutes les données nécessaires dans la chaîne.
Pour chaque élément chargé, notre usine génère un autre NFT et un ensemble de méthodes futures pour préparer le processus d'évolution.
Le contrat génère les objets les transfère au propriétaire
principal, à savoir le contrat du Game X
Extension de l'API de contrat intelligent Game X pour NFTEF
Une fois les contrats NFT déployés, le jeu devra peut-être mettre à jour les informations sur l'expérience et d'autres réalisations de l'utilisateur. Il existe une API spéciale pour cela via des contrats intelligents.
Last updated

